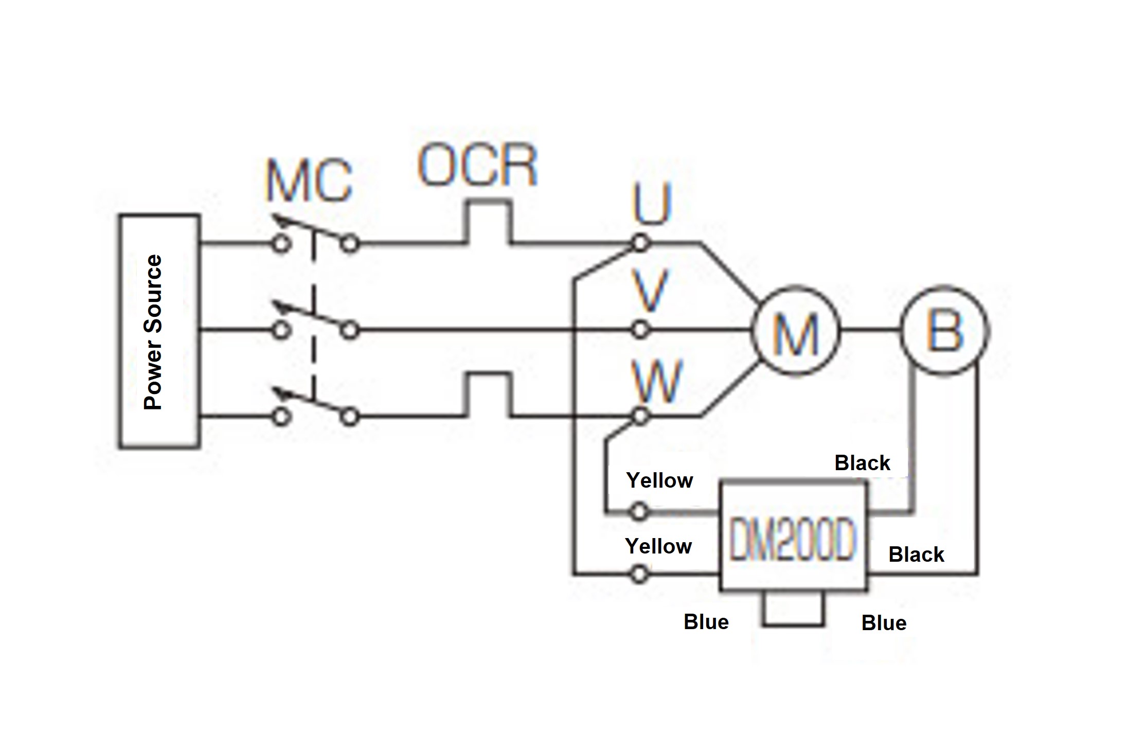
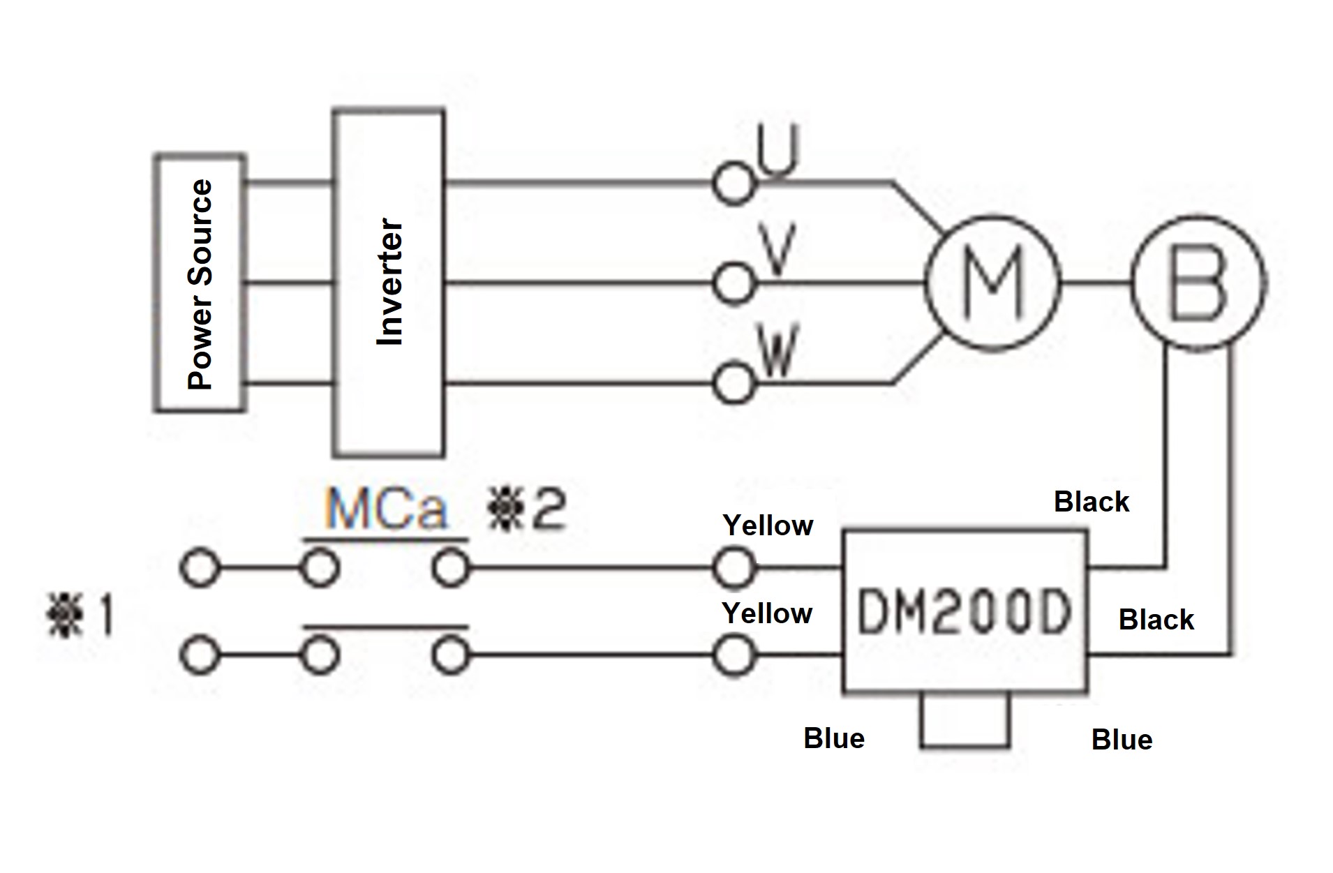
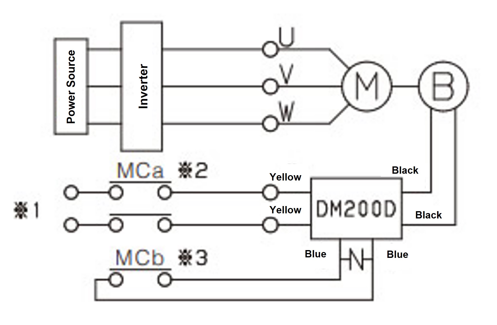
technical data High-speed lifter Lift Master Motor Wiring (200V Class)
モータ結線(200V級)
H速、U速の場合は昇降速度が速いため、インバータ制御にて加減速時間を設けてご使用願います。
Please check the dimensions table for the lifter lifting direction in the positive phase connection shown in the diagram below.
| S speed | S speed, H speed, U speed (inverter drive) | |
|---|---|---|
| Brake internal connection | Brake AC external operation | Brake AC external operation + DC external wiring (When stopping accuracy is required) |
![]() |
![]() |
![]() |
[M]: Motor [B]: Brake MC: Electromagnetic contactor MCa: Auxiliary relay OCR: Overcurrent relay DM200D: DC rectifier--N--: Protection element (varistor)
- Note 1) The brake voltage is DC 90V (when AC 200V is input to DM200D).
- Note 2) When using with DC external wiring, the brake power supply module may be damaged depending on the wiring length, wiring method, relay type, etc., so please connect a varistor between DC external wiring terminals.
- Note 3) If you are using a 0.1kW to 0.75kW inverter with different voltage specifications (e.g., AC230V) and AC external operation, the voltage supplied to the brake will be different. Please contact us.
- Note 4) Be sure to take the brake power from the inverter's primary power supply, and make sure to synchronize the brake operation with the motor ON/OFF.
- Note 5) Turning on and off the MCa requires an interlock with the inverter, so please refer to the inverter's Instruction Manuals.
- Note 6) It is more effective to connect the varistor near the brake power supply module (to the blue lead wire). Specific varistor model numbers are as follows, but equivalent varistors can also be used. For the DM200D, select a varistor with a voltage of 470V.
- *1 The supply voltage for the brakes marked with a 1 should be AC200V to AC254V for 0.1kW and 0.2kW, AC200V to AC220V for 0.4kW and 0.75kW, and AC200V to AC230V for 1.5kW to 2.2kW.
- *2: Use Auxiliary relay (MCa) with a contact capacity of AC200V7A or more (resistive load).
- *3 If an MC auxiliary contact or Auxiliary relay is used, the contact capacity must be AC200V10A or more (resistive load).
| Product name | Manufacturer | Model number |
|---|---|---|
| When using the DM200D | ||
| surge absorber | Panasonic Corporation | ERZV14D471 |
| Ceramic varistor | Nippon Chemi-Con Corporation | TND14V-471KB00AAA0 |
Motor characteristics
With three-phase motor
| Number of phases | output | Number of poles | Frequency Hz | Voltage V | Rated current A | AC side brake current value A (reference value) at 20℃ |
|---|---|---|---|---|---|---|
| three phase | 0.1kW | 4 | 50/60/60 | 200/200/220 (400/400/440) |
0.63/0.57/0.58 (0.32/0.29/0.29) |
0.12 |
| 0.4kW |
2.3/2.0/2.0 (1.2/1.0/1.0) |
0.16 | ||||
| 0.75kW | 50/60/60 (50/50/60/60) |
200/200/220 (380/400/400/440) |
4.0/3.5/3.4 (1.9/2.0/1.75/1.7) |
0.17 | ||
| 1.5kW |
6.5/6.1/5.8 (3.5/3.5/3.2/3.1) |
0.10 | ||||
| 2.2kW |
10.6/9.1/9.1 (5.2/5.4/4.6/4.6) |
0.10 |
Note: If a brake is installed, the above brake current is added to the phase where the brake lead wire is connected to the motor lead wire.
The AC side brake current values are for AC200V 60Hz and AC100V 60Hz.
With servo motor
For servo motor characteristics, please check the servo motor model name in the "Standard Model List (here)" and refer to the materials issued by the motor manufacturer.




